sidhant — ssh sidhantgurung.me — 160×48 --:--:-- CDT
Last login: Sun Apr 19 14:22:10 2026 on ttys002
sidhant@MacBook-Pro ~ %
Sidhant Gurung
OSUT Arlington 4.0 LTS
HostEE undergrad, BS '27
GPA3.68 / 4.00
Memory∞ curiosity
LocationArlington, TX
────────────────────────────


            

I'm Sidhant Gurung — an electrical engineer at UT Arlington, building hardware that matters. From high-voltage pulsed power rigs to BLE wearables, I like problems where the math shows up on a scope.

I work in UTA's Pulsed Power & Energy Laboratory and run undergraduate research with Dr. Chenyun Pan on beyond-CMOS nanoelectronics, reconfigurable computing, and neuromorphic circuits.

This summer I'm joining Qorvo in Richardson, TX as an Applications Engineering Intern. Long term: a hardware-focused MS at UT Austin.

● NOW
3.68
gpa / 4.00
'27
graduating
orgs IEEE IEEE-PES ACM HKN SASE KCA
~/education
2022 – 2027 (expected)
B.S. Electrical Engineering
The University of Texas at Arlington
GPA: 3.68 · Dean's List
~/coursework
EE 5379 Power System Stability & Control
EE 3240 Junior Design Laboratory
EE 3346 Circuit Analysis II
EE 3314 Microcontrollers & Embedded Systems
EE 3318 Analog & Digital Signal Processing
EE 3407 Electromagnetic Fields
~/organizations
IEEE
Active Member
Institute of Electrical and Electronics Engineers — the world's largest technical professional organization for engineers. Access to conferences, standards, and the IEEE Xplore research library.
IEEE-PES
Active Member
Power & Energy Society — the IEEE chapter focused on electric power engineering, grid infrastructure, and renewable integration. Directly aligned with my pulsed-power and power-systems coursework.
HKN
Active Member
Eta Kappa Nu — the IEEE honor society recognizing academic excellence and leadership in electrical and computer engineering. Invitation-based, tied to GPA and involvement in the field.
ACM
Active Member
Association for Computing Machinery — the global professional society for computing. Useful for the embedded-firmware and ML sides of my hardware projects.
SASE
Active Member
Society of Asian Scientists and Engineers — a professional community supporting Asian-heritage engineers through mentorship, networking, and the annual national convention.
KCA
Active Member
Korean Culture Appreciation — UTA student org celebrating Korean culture, language, music, and food. Cultural events, K-pop nights, and community outside the engineering bubble.
// quick facts
Degree: B.S. EE
School: UT Arlington
Graduating: May 2027
GPA: 3.68 / 4.00
Honors: Dean's List
Track: hardware, embedded, power
Next step: FE exam → EIT
Grad school: UT Austin (target)
~/experience
Summer 2026 (incoming)
Applications Engineering Intern
Qorvo · Richardson, TX
RF and hardware circuit design focus.
Apr 2026 – Present
Undergraduate Researcher
Dr. Chenyun Pan · UT Arlington
Beyond-CMOS nanoelectronics, reconfigurable computing, neuromorphic circuits. Currently working through a literature survey on Spiking Neural Networks with unsupervised learning for control applications.
Feb 2026 – Present
Undergraduate Research Assistant
Pulsed Power & Energy Laboratory · UT Arlington
High-voltage systems research, energy storage characterization, precision instrumentation for pulsed power applications.
Jan 2025 – Mar 2026
Head Server
Kura Sushi · Euless, TX
Led front-of-house service across high-volume dinner shifts, trained and onboarded new servers, and handled escalations directly with management. Balanced this with a full EE courseload — taught me more about showing up on time, owning mistakes, and leading without authority than any lecture did.
// current status
actively seeking
Fall 2026 co-ops
// focus areas
Hardware engineering
Embedded systems
Power electronics
// location
DFW preferred
Open to relocation
// eta
Available Aug 2026
~/projects // 4 items · j/k to browse · enter to open
~/skills
power systems
Newton-Raphson and Gauss-Seidel power flow, continuation power flow, IEEE 39-bus contingency analysis, TGOV1 turbine governor modeling via S-functions.
MATLABMATPOWERSimulink
embedded & firmware
Bare-metal on STM32 NUCLEO-F446RE and ESP32-C3. HAL libraries, Output Compare, USART2, BLE comms, sensor integration.
STM32ESP32HALI2C/UART
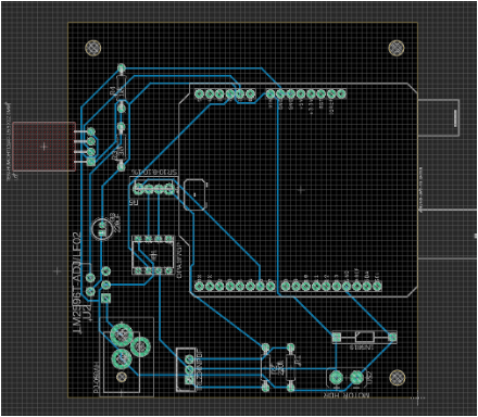
circuit & PCB
KiCad schematic capture, multi-layer PCB layout, DRC, Gerber generation for mill fabrication. Simulation in Multisim, LTSpice, Wokwi.
KiCadMultisimLTSpice
DSP
DTFT analysis, convolution, system property analysis, sampling theory.
MATLABDTFT
biomedical
Physiological signal analysis, ECG anomaly detection, biometric sensor integration.
MAX30102ECGAutoencoders
~/offline
When I'm not at the bench: weightlifting, music, reading, traveling, gaming, hiking.
~/blog // writeups & posts · j/k browse · enter open
~/contact
I'm actively looking for Fall 2026 co-op opportunities in hardware, embedded, and power electronics — DFW preferred, open to elsewhere. Drop me a message below, or reach me directly on LinkedIn or GitHub.

typically responds within 24h · timezone CDT (UTC-5) · best for: co-op inquiries, hardware collab, coffee chats
$ cat ~/.contact
NameSidhant Gurung
LocationDFW, TX
$ mail -s "hello" sidhant
 
sidhant@sidhantgurung.me ~ % exit
Connection to sidhantgurung.me closed.